疫情当前,这个春天,注定不平凡。全国的孩子们都开启了居家学习的模式,那为梦想寻找信号上网课的少年、那躺在方舱医院病床上的“读书哥”、那为守望爱而撑起“读书棚”的中国家长,勾勒出国人在困境面前的精神模样!根据教育部和我省有关要求,从2月18日开始,七初学子也开启了居家学习。为了保证居家学习的有效性,学校牢记立德树人的教育使命,坚持做好居家学习教育指导。
一、与家长携手,助力孩子成长
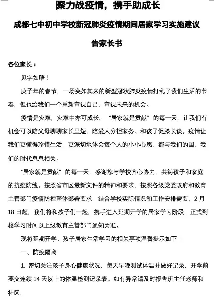
2月16日,通过各班级群发布《聚力战疫情,携手助成长——成都七中初中学校新冠肺炎疫情期间居家学习实施建议告家长书》,建议七初的家长们借助这次疫情的生活教科书,重视对孩子的生命教育、自主管理教育、职业生涯教育、责任与担当教育、感恩教育、独立思考的教育等。


两周的居家学习,孩子们的状态良好,却也存在差异。为了更好地助力孩子们成长,学校于3月1日20:00召开本学期第一次线上家长会,与家长就居家学习的方向和细节形成更大合力!

















家长会首先交流了学生近期的居家学习情况。通过网络数据、班级日志 、学生互动、教师家长反馈等途径,对学生居家学习的整体情况与家长进行了充分的沟通交流。




其次,谈到居家学习带给我们的思考。每个人都是学习者,把所经历的化为自身成长的契机,再化为教育资源,才谈得上帮助孩子实现成长。这次疫情,我们可以学到一些医学常识、公共卫生常识。更能看到社会万象,人性的光辉。我们提升的哪怕只是一点点,就有可能帮助孩子打开新的成长局面。

最后,学校和家长、学生进一步达成共识:家校合作,“各美其美”。虽然大多数老师没有在线教学经验,但一定会不断完善,精心备好课、上好课,以引领学生综合素养的提升。特殊时期,每个家庭都会付出更多的时间和孩子呆在一起,面对这种特殊的学习方式,家庭要提供合适的学习环境,学生和家长都要养成与之相适应的学习和生活习惯。我们要有更高的学习自觉性、自律性和更强的专注力,为下一阶段学习顺利进行,建议家长和孩子们构建和谐的亲子关系,共同商议并制定居家学习的家庭公约,大家共同遵守,如此才能和孩子一起成长,经历一段一生都难忘的时光。




二、与孩子携手,共筑美好明天
拥有好奇、独立、机智、关怀特质的七初学子,不仅仅是学业优秀,更应当是爱国爱家之人、善良宽容之人、乐于助人之人、独立独特之人、能干事成事之人。
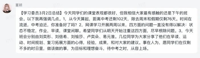
居家学习的这段时间,七初的所有德育人牢记立德树人,坚持通过电话、微信、QQ、钉钉等多种方式与学生进行个体交流。3月2日,全校各班利用班会课与学生进一步交流了近两周的学习生活情况,落实家长会达成的共识,初三年级还专门进行了网上“百日誓师”仪式,坚持把握每一次德育教育的良机,对学生进行思想引领。












疫病虽无情,人间却有爱。这场战“疫”,让我们看到了无数战疫少年奋斗的模样。孩子,知道吗?你的健康成长是我们最大的心愿!
版权所有:成都七中初中学校 技术支持:四川省成都市第七中学初中学校信息科技中心 备案序号:蜀ICP备10018534号
学校地址:成都高新区天环街199号(天环校区) 成都高新区荟锦路63号(锦城校区) 邮政编码:610041