“法者,天下之程式也,万事之仪表也。”
宪法作为我国的根本大法,具有最高法律效力,是治国安邦的总章程,是党和人民意志的集中体现。
习近平总书记多次强调宪法具有最高的法律地位、法律权威、法律效力,指出要加强宪法学习宣传教育,弘扬宪法精神、普及宪法知识,为加强宪法实施和监督营造良好氛围。
国家宪法日
2014年11月1日,十二届全国人大常委会第十一次会议表决通过决定,将12月4日设立为“国家宪法日”,这是一个为了增强全社会的宪法意识,弘扬宪法精神,加强宪法实施,全面推进依法治国而设立的节日。
今年的12月4日是我国的第六个国家宪法日,12月1日至7日也是我国第二个“宪法宣传周”,本次宪法宣传周的主题为“弘扬宪法精神,推进国家治理体系和治理能力现代化”。
“国无法不治,民无法不立。”“法律是治国之重器,法治是国家治理体系和治理能力的重要依托。”我们有幸生活在伟大的新时代,宪法的精神不断发扬,全面依法治国被提升到全新高度。为增强七初师生的法治意识、弘扬宪法精神、营造“学法、知法、守法、尊法、信法、用法”的法治氛围,我校开展了丰富多彩的宪法宣传活动。
2019年12月2日升旗仪式,来自2022届9班的同学领诵国学经典:“不别亲疏,不殊贵贱,一断于法”,“法不阿贵,绳不挠曲”……引领全校师生在中华传统文化中,感悟中华文明探寻法治文化的源远流长。杨舒涵同学作了题为《安全,为生命护航》的国旗下演讲,强调用法律保障安全,以安全为生命护航。


2019年11月24日,我校邀请到中国应急学会法律工作委员会副秘书长、四川省省级人民监督员、成都市人民政府法制办行政规范性文件备案审查专家、我校法律顾问冉桦律师为大家作法律讲座。冉老师以大量贴近学生生活的真实案例入手,生动形象地讲述了违法三部曲:违纪、违法、犯罪,并且特别强调要警惕校园中最常见的违法犯罪行为:校园暴力。本次讲座提高了师生的法治意识与自我保护意识,在座的师生表示获益匪浅。


当日,我校还邀请到成都市高新区检察院党组成员、副检察长阮毅检察官为师生们开展了一场法治讲堂,强调法律的重要性,普及了宪法基本知识,常见的犯罪行为等法律知识,提示我们生活中处处都有法律,必须重视法律。

2019年12月4日,上午9点至10点,学生代表在学术二厅通过网络直播参与了教育系统宪法晨读活动。师生共同聆听并诵读了《中华人民共和国宪法》第一条、第二条、第五条、第三十三条、第四十六条、第五十一条等重点内容。另外,同学们学唱了法治歌曲《宪法伴我们成长》,学习聆听了第四届全国学生“学宪法讲宪法”活动全国总决赛优秀学生的现场展演。师生们在聆听中增强认知观念,在朗读中感悟宪法的重要性。



“立善法于天下,则天下治;立善法于一国,则一国治。”让宪法信仰植根人心,让宪法精神薪火相传,七初将继续致力于使宪法常识、法治知识进课堂、进头脑,把法治精神教育融入学科教育,融入日常管理,融入校园文化建设,共创法治校园。
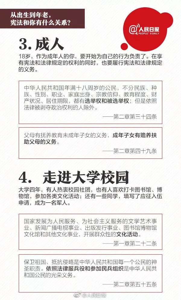
普法小课堂





版权所有:成都七中初中学校 技术支持:四川省成都市第七中学初中学校信息科技中心 备案序号:蜀ICP备10018534号
学校地址:成都高新区天环街199号(天环校区) 成都高新区荟锦路63号(锦城校区) 邮政编码:610041